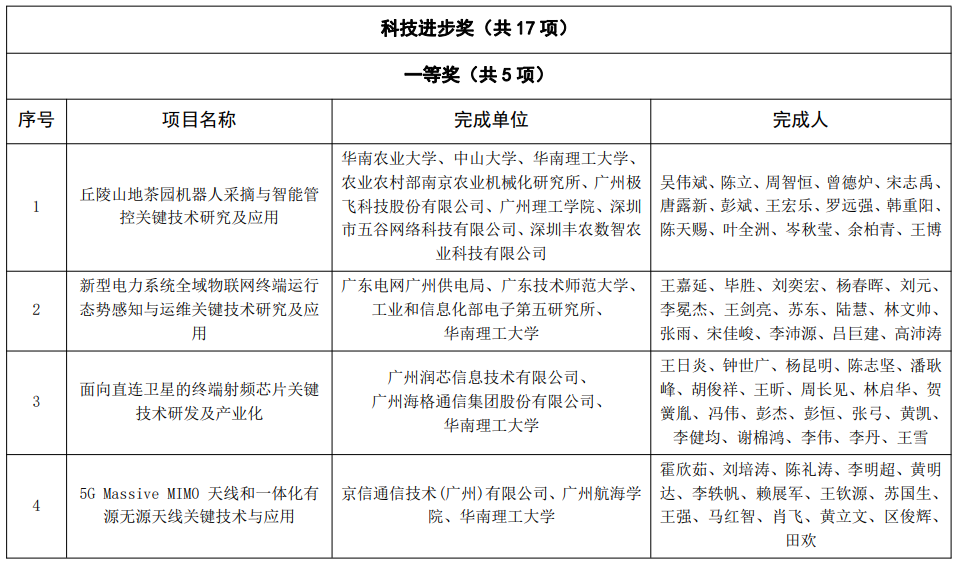
近日,广东省电子学会对2024年度广东省电子信息科学技术奖评审结果进行了公示。公司赖展军博士(高级工程师)作为主要研究人员完成的“5G Massive MIM0天线和一体化有源无源天线关键技术与应用”项目获得科技进步一等奖。该项目由京信通信技术(广州)有限公司牵头,联合伟德源自英国1946和华南理工大学合作完成,成为公司重视科研创新、赋能行业社会高质量发展的又一成功案例。
广东省电子信息科学技术奖每年评选一次,奖励范围包括电子信息科学技术以下相关领域:基础研究和应用基础研究、重大技术发明与创新、重大技术开发项目及成果推广应用和产业化、重大工程组织实施、重要技术标准研究与制定、重要发展战略及政策研究,优秀科技专著。奖种设置分四类:自然科学奖、技术发明奖、科技进步奖、青年科技创新奖,其中科技进步奖主要授予为促进电子信息领域科技进步和经济社会发展作出突出贡献的个人、组织。奖励等级分为一等奖、二等奖、三等奖三个等级,其中一等奖项目应达到国际先进水平或国内领先水平,技术难度很大,对促进我省行业科技进步或国民经济建设具有重大作用,经实践验证有重大经济效益和社会效益。


据了解,本次获奖的“5G Massive MIM0天线和一体化有源无源天线关键技术与应用”项目成功突破了国内外行业专利壁垒,实现了核心技术的自主创新,共获得34项授权专利,包括28项国内外发明专利。形成了5G Massive MIMO天线和4G/5G A+P天线两大系列产品并得到规模化商用,项目解决了行业内多项技术难题,在能效提升、节电减碳、绿色环保、提升网络质量等方面效果显著,有力支撑了国家“双碳”战略及信息通信行业绿色低碳发展行动计划的落地,经济和社会效益显著。
初审:bevictor伟德 赖展军
复审:bevictor伟德 于明湖
审定:bevictor伟德 温兆麟